成立以来最高单笔罚款!四川银行被罚274.57万元
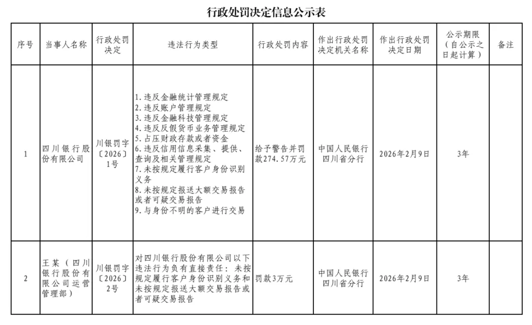
2026年2月14日,中国人民银行四川省分行公布行政处罚信息,对四川银行股份有限公司及其4名相关责任人开出罚单。
四川银行因涉及9项违法违规行为,被给予警告并处罚款274.57万元;4名中层管理人员因对相关违规行为负有直接责任,合计被罚款6万元。

新反洗钱法实施下的严打
此次处罚决定书文号为川银罚字〔2026〕1号至5号。根据公示信息,四川银行的违法违规行为涉及多个领域,具体包括:
1. 反洗钱三大核心违规:未按规定履行客户身份识别义务、未按规定报送大额交易报告或可疑交易报告、与身份不明的客户进行交易。
2. 基础运营四大违规:违反金融统计管理规定、违反账户管理规定、违反金融科技管理规定、违反反假货币业务管理规定。
3. 其他两项违规:占压财政存款或者资金、违反信用信息采集、提供、查询及相关管理规定。

在机构受罚的同时,监管也同步追究了相关个人的责任。4名来自总行相关部门及支行的中层管理人员因对违规行为负有责任,合计被罚款6万元。
随着去年新《中华人民共和国反洗钱法》的正式实施,人民银行总行与各级分支机构反洗钱行政处罚力度明显加大。
快速扩张与违规问题
公开资料显示,四川银行成立于2020年11月,以攀枝花市商业银行和凉山州商业银行为基础,是四川省首家省属城商行,注册资本300亿元。截至2024年末,该行总资产规模已超过4300亿元。
Δ图片来源:四川银行官网
然而在高速扩张的同时,四川银行的内控合规问题也逐渐暴露。
2025年5月,四川银行达州分行5项违规被罚41.7万元;到了9月,更是有三家支行一同被处罚——内江分行2项违规被罚34.1万元;凉山支行5项违规被罚款114.98万元;攀枝花分行3项违规被罚款49.62万元。
Δ图片来源:据中国人民银行四川省分行
今年274.57万元的罚款,是四川银行2025年以来收到的单笔金额最高的监管处罚,反映出其在内控机制、反洗钱及基础运营管理等关键领域的疏漏。
在监管持续强化、新反洗钱法深入实施的背景下,对正处于扩张期的四川银行而言,如何筑牢内控防线,实现规模与质量的平衡,已成为其必须严肃解答的课题。
编辑: 刘进礽 责编: 张烁